金融号
  • 金融头条
  • 金融监管
  • 金融智库
  • 财经
  • 银行
  • 中小银行
  • 金融办
  • 曝光台
  • 文化

金融APP

登录 / 注册
退出登录
中国金融网络领袖
CHINA FINANCE NET 中国金融网
  • 首页
  • 焦点 · 分析
  • 央行
  • 金管总局
  • 证监会
  • 大型银行
  • 股份制银行
  • 金融处罚
  • 城商行
  • 农商行
  • 村镇银行
  • 金融科技
  • 金融研究

分享到微信朋友圈

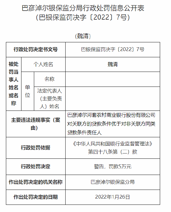
巴彦淖尔河套农商行4人被罚:涉嫌对关联方的贷款条件优于对非关联方同类贷款条件等

来源: 新浪财经  2022-03-09 14:31:53

关注金融网
  • 微博
  • QQ
  • 微信
  •   3月9日消息,据巴彦淖尔银保监分局行政处罚信息公开表显示,贾咏作为巴彦淖尔河套农村商业银行股份有限公司瞒报案件信息、对关联方的贷款条件优于对非关联方同类贷款条件、流动资金违规流向房地产责任人被巴彦淖尔银保监分局警告并罚款5万元。孙建清、龚长裕、魏清三人因作为巴彦淖尔河套农村商业银行股份有限公司对关联方的贷款条件优于对非关联方同类贷款条件责任人,分别被被巴彦淖尔银保监分局警告并罚款5万元。


    更多精彩内容,点击下载 中国金融网APP 查看

    相关新闻
    • 杭州联合农商行违法遭罚100万

      2020年01月15日15时38分
    • 天津农商银行大港支行违法被罚 发放不符合条件贷款

      2022年06月30日16时04分
    • 湖北鄂州农商行违规被罚

      2020年08月19日13时36分
    • 平原圆融村镇银行被罚30万

      2020年07月16日10时49分
    • 天津:小微企业符合条件最高可申请300万元贷款

      2020年04月03日16时23分
    • 中行逾200亿元专项再贷款为企业复工复产“输血供氧”

      2020年03月23日12时10分
    友情链接
    • 银行网
    • 中国金融网
    • 金融号
    • 微摄
    • 国家摄影
    • 简介
    • 投稿启示
    • 隐私保护
    • 联系我们
    • 广告服务
    • 友情链接
    • 品牌联盟
    • 编辑部:zjw@financeun.com
    • 媒体合作:774353721@qq.com
    • 机构合作部:1760607283@qq.com

    京ICP备07028173号 -1

    京公网安备11010202007075号

    经营许可证编号:京B2-20200983

    Copyright © 2002-2024 financeun.com Inc. All rights reserved.

    版权所有:中金网投(北京)资产管理有限公司 资产控股:亚洲金控投资有限公司

    ----------------------- 底部结束 ----------------------------->